,
Map Cardiac Output
Map Cardiac Output – De hartprestatie is gelijk aan de hoeveelheid bloed die het hart per minuut pomt, d.w.z. het aantal slagen per minuut (= hartfrequentie) maal de hoeveelheid die per hartslag wordt uitgepompt (= . Your cardiac output is your heartbeats per minute multiplied by the amount of blood pumped with each beat. Your doctor can measure it in lots of ways. Echocardiogram. This uses sound waves to make .
Map Cardiac Output
Source : www.youtube.com
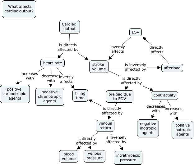
Stephanie Lilla Cardiac output map What affects cardiac output?
Source : cmapspublic3.ihmc.us
Cardiac Output and Variables Cardiovascular Medbullets Step 1
Source : step1.medbullets.com
SOLUTION: Mindmap cardiac output Studypool
Source : www.studypool.com
Cardiac Output Cmap
Source : cmapspublic3.ihmc.us
CV Physiology | Mean Arterial Pressure
Source : cvphysiology.com
Bio
Source : www.pinterest.com
CV Physiology | Mean Arterial Pressure
Source : cvphysiology.com
Arterial Pressure Regulation | Concise Medical Knowledge
Source : www.lecturio.com
Solved Concept Map: Determining Cardiac Output cardiac | Chegg.com
Source : www.chegg.com
Map Cardiac Output MAP and Cardiac Output YouTube: A team of researchers at the University of Sydney, including a sustainability analyst, a sociologist and cardiologist, has been able to map the carbon footprint of as EEIO (environmentally . Cardiac output determined by Doppler echocardiography was compared with that determined by thermodilution at rest and during dobutamine infusion in 10 patients (group A) and by the Fick method at rest .







